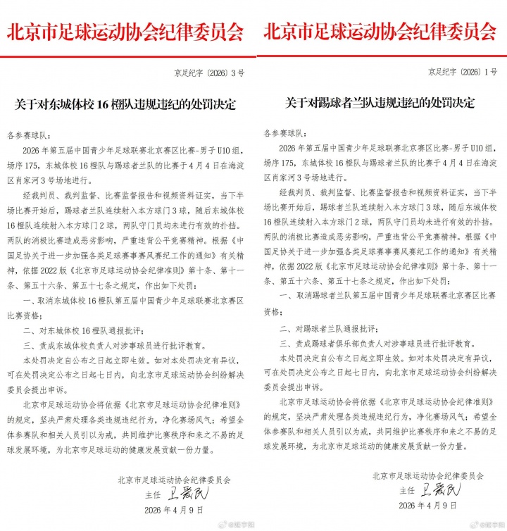
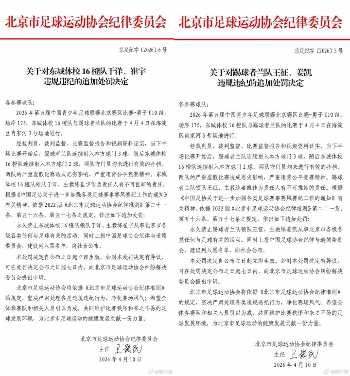
赛事性质被定性为严重虚假比赛
4月11日,中国足协发布公告,确认中青赛北京赛区U10组别出现严重虚假比赛行为。涉事双方为东城体校16橙队与踢球者兰队。公告指出,两队球员在4月4日的比赛中多次将球射入自家球门,门将未作有效扑救,性质恶劣、影响极坏。
中国足协表示,将联合北京市体育局深入调查,后续将依法依规严肃处理并向社会公布。北京市足协已率先做出处罚,取消两队比赛资格,并对两队教练和领队处以永久禁足的顶格处罚。

积分榜揭示“让榜首”动机
媒体人姬宇阳通过查询赛事信息,揭示了此次事件的潜在动机。两队所在的B组,小组第一晋级后,将在淘汰赛32进16的比赛中对阵远晟16战狼红队。该队是2025年北京百队杯U9年龄段的亚军,实力强劲。
小组第二则需要多踢一轮1/32决赛,对手是石景山金顶街二小,晋级后面对的1/16决赛对手也相对较弱。在末轮前,两队积分相同,踢球者兰队因净胜球优势暂列第一。
姬宇阳发文分析:“唯一合理解释就是,这两支球队宁可不要小组第一可以获得的淘汰赛首轮轮空直接晋级32强的资格,也想避开1/16淘汰赛将要遇到的比较强的对手。”


比赛进程:下半场连入五记乌龙
根据姬宇阳晒出的比赛进程图,本场比赛共产生6个进球,全部为乌龙球。上半场第15分钟,东城体校16橙队率先打入一记乌龙球。
下半场风云突变。踢球者兰队在第31、33、38分钟连续三次将球踢进自家球门。随后,东城体校16橙队在第40、44分钟回敬两记乌龙。最终比分定格为3:3。
处罚公告重点提及了下半场的5个乌龙球。姬宇阳指出:“没提到的还有上半场的1个进球,从网上能找到的比赛进程图来看,上半场1个进球也是乌龙球。”
首个乌龙球或为事件导火索
姬宇阳对事件起因提出疑问:“也许上半场这第1个乌龙球才是导火索?”他分析,如果上半场的乌龙球是故意行为,则直接开启了恶性循环。
“所以现在,一个重点调查对象应该是上半场那个乌龙球,这个如果是故意的,那就相当于打开了潘多拉魔盒。”他在发文中写道。
进程图显示,在末轮前,踢球者兰队是小组第一。但全场第一个乌龙球是由当时的小组第二东城体校16橙队打入的。
球员数据:两人上演“乌龙帽子戏法”
从曝光的比赛进程图(未打码版本)看,双方的乌龙球集中在个别球员身上。东城体校16橙队打入的3个乌龙球,均由同一名球员完成,堪称“乌龙球帽子戏法”。
踢球者兰队打入的3个乌龙球中,也有两个来自同一名球员。这些细节进一步佐证了比赛行为的异常与刻意。

舆论聚焦青少年体育价值观扭曲
事件引发广泛关注,核心矛盾指向教练指令与青少年球员的处境。姬宇阳在发文中质问:“教练为什么会让不到10岁小孩宁可往自己门里踢,也不想拿小组第一呢?”
他进一步表达了对小球员的关切:“但我们不知道那几位接到指令要把球往自己门里踢的小球员,那一刻有没有一点点纠结或者犹豫和抗拒?”
“今天看到的现场视频里,真希望有那么一个孩子,在现场可以对教练这样的指令问一句为什么?甚至说个不。”这段发言折射出事件对青少年体育精神的深层伤害。
目前,涉事比赛的相关信息已在官方赛事平台被删除。中国足协在公告中强调,此类行为严重违背体育精神、扭曲青少年价值观。事件的后续调查与处理结果,将成为观察中国青少年足球治理的关键案例。



成都蓉城
大连智行
重庆铜梁龙
云南玉昆
沈阳城市
四川九牛
青岛西海岸
杭州绿城